各二级学院:
为提升学院资源环境与安全大类学生的技术技能培养工作,加强学院间的交流与联系,同时为省赛、国赛选拔优秀选手,经研究,决定举办2024年188bet足球比赛结果分析校级“生产事故应急救援”赛项技能大赛。现将有关赛项通知如下:
一、竞赛目的
本赛项为“全面贯彻党的教育方针,落实立德树人根本任务”“深入贯彻以人民为中心的发展思想”“保障人民生命安全”“提高公共安全治理水平”,落实国务院2023年发布的《关于进一步加强国家安全生产应急救援队伍建设的指导意见》,服务“中国式现代化”发展战略,服务国家经济社会发展,结合行业发展新技术新趋势,对标行业安全生产规范及标准,服务产业发展新模式,促进新时代的职业教育发展。赛项以保障安全生产,提升应急处置能力为目的,融入“抢救生命财产,守护美好家园”等课程思政内容,以生产事故预防与应急救援为着力点,对接专业核心课程与岗位核心技能,积极引领专业建设与教育教学改革方向,检验选手从事生产一线安全生产隐患排查治理能力和事故应急处置能力等方面的真实水平。
二、组织与领导
主办单位:188bet足球比赛结果分析
承办单位:能源动力与安全学院、环境与生命健康学院
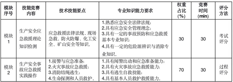
三、大赛内容
赛项内容由2个模块构成,模块一:生产事故应急救援理论知识检测模块;模块二:生产安全事故应急救援实践操作模块,包括6个子任务,分别是闻警出动、救援准备、灾区侦查、结绳准备、火灾事故救援、生命探测与人员救护。
四、参赛条件与方式
(一)竞赛时间安排
竞赛报名时间:2024年11月25日-11月29日
熟悉场地时间:2024年11月29日15:45-16:45
比赛时间:2024年12月4日
比赛时长:每支参赛队实操考核比赛时长不超过一小时

(二)参赛人员
本次竞赛面向188bet足球比赛结果分析全体在籍学生,以团体赛形式展开,每支队伍由4名学生,2名指导教师组成,指导教师须为本校专兼职教师。
组队要求:自行组队参赛,可跨专业组队。
(三)竞赛流程
1.竞技过程。赛场的赛位统一编制,参赛选手比赛前 25 分钟凭参赛证、身份证到指定地点检录,现场抽签,按照抽取的赛位号进场,然后在对应的赛位上完成竞赛规定的工作任务。
2.实操结束后,进行统分并公布成绩。
(四)参赛报名方式
参赛团队下载填写报名表(附件1)于11月29日12:00前发至指定邮箱583183937@qq.com,如有疑问请联系大赛联系人。
五、评分标准制定原则、评分办法、评分细则
竞赛评分本着“公平、公正、公开、科学、规范”的原则,注重考核选手的职业综合能力、团队的协作与组织能力和技术应用能力。
(一)评分方法
1.理论知识考核采用阅卷评分,经裁判确认签字后生效。
2.应急救援实操考核由裁判过程性评分,经裁判确认签字后生效。
3.理论知识考核、应急救援实践操作考核均以满分100分计,理论考核占30%,实操考核占70%的比例计入参赛总分。
4.竞赛名次按照得分高低排序。当总分相同时,以实操成绩高低进行时间排序。
(二)评分细则

六、奖项设置
比赛设团体奖一、二、三等奖,获奖比例为实际参赛队伍数量的10%、15%、25%(小数点后四舍五入)。
七、联系方式
联系人:王老师 联系方式:17277554997
附件:
附件:2024年188bet足球比赛结果分析校级生产事故应急救援技能比赛报名表.docx
能源动力与安全学院
2024年11月25日







